11/9/2021

I fattori di rischio d’infezione dopo il vaccino anti Covid-19

www.thelancet.com
Negli studi clinici, i vaccini contro COVID-19 mostrano un'eccellente efficacia e l'”efficacia su campo” (effectiveness) è comprovata dai dati del mondo reale. Tuttavia alcune persone sono infettate da SARS-CoV-2 dopo la vaccinazione.

Uno studio pubblicato recentemente, ha cercato di identificare i fattori di rischio per infezione da SARS-CoV-2 post-vaccinazione e di descrivere le caratteristiche della malattia nei vaccinati.

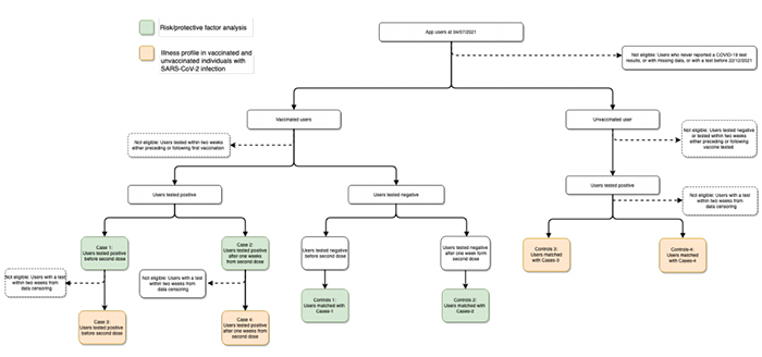
Questo studio prospettico, a livello di comunità, nidificato e caso-controllo, ha utilizzato dati auto-riportati (ad es. dati demografici, posizione geografica, fattori di rischio per la salute, i risultati dei test COVID-19, sintomi e vaccinazioni) dai residenti nel Regno Unito di età superiore ai 18 anni, che utilizzano l'app COVID Symptom Study.

Per l'analisi dei fattori di rischio, sono stati considerati coloro che:
  • hanno ricevuto una prima o una seconda dose di un vaccino COVID-19 tra l'8 dicembre 2020 e il 4 luglio 2021
  • hanno avuto un test COVID-19 positivo almeno 14 giorni dopo la prima vaccinazione, ma prima della seconda (casi 1)
  • hanno avuto un test positivo almeno 7 giorni dopo la seconda vaccinazione (casi 2)
  • non avevano avuto test positivi prima della vaccinazione.
Sono stati selezionati due gruppi di controllo (anch'essi soggetti non positivi a SARS-CoV-2 prima della vaccinazione):
  • utenti che hanno riportato un test negativo almeno 14 giorni dopo la loro prima vaccinazione, ma prima della seconda (controlli 1)
  • utenti che hanno riportato un test negativo almeno 7 giorni dopo la seconda vaccinazione (controlli 2).
I controlli 1 e 2 sono stati abbinati (1:1) con i casi 1 e 2 rispettivamente, tramite la data del test post-vaccinazione, la qualifica di operatore sanitario e il sesso.

Nell'analisi delle caratteristiche della malattia, sono stati selezionati i partecipanti dei casi 1 e 2 che avevano utilizzato l'app per almeno 14 giorni consecutivi dopo essere risultati positivi all'infezione (rispettivamente casi 3 e 4).

I controlli 3 e i controlli 4 erano partecipanti non vaccinati che avevano riportato un test SARS-CoV-2 positivo, che avevano utilizzato l'app per almeno 14 giorni consecutivi dopo il test e sono stati abbinati (1:1) con i casi 3 e 4 rispettivamente, mediante data del test positivo, stato di operatore sanitario, sesso, indice di massa corporea (BMI) ed età.

Processo per i casi e i gruppi di controllo (visualizza immagine grande)
fattori rischio post vaccinazione
Sono stati utilizzati modelli di regressione logistica univariata (aggiustati per età, indice di massa corporea e sesso) per analizzare le associazioni tra:
  • fattori di rischio e infezione post-vaccinazione e le associazioni di sintomi individuali
  • durata complessiva della malattia e gravità della malattia con lo stato di vaccinazione.

Tra l'8 dicembre 2020 e il 4 luglio 2021:
  • 1.240.009 utenti dell'app COVID Symptom Study hanno segnalato di aver ricevuto una prima dose di vaccino, di cui 6030 (0•5%) sono risultati successivamente positivi per SARS-CoV-2 (casi 1) e
  • 971.504 hanno riportato una seconda dose, di cui 2370 (0•2%) sono risultati successivamente positivi per SARS-CoV-2 (casi 2).
Nell’ abstract dell’articolo, tra i fattori di rischio viene evidenziato:
  • la fragilità è stata associata all'infezione post-vaccinazione negli anziani (≥60 anni) dopo la prima dose di vaccino (odds ratio [OR] 1•93, 95% CI 1•50-2•48; p< 0•0001)
  • chi viveva in aree altamente svantaggiate aveva maggiori probabilità di infezione post-vaccinazione dopo la prima dose (OR 1•11, 95% CI 1•01-1•23; p=0•039)
  • gli individui senza obesità (BMI <30 kg/m2) avevano minori probabilità di infezione dopo la prima dose (OR 0•84, 95% CI 0•75-0•94; p=0•0030).
Nelle immagini del full text sono riportati ulteriori dati

Figura 1. Analisi univariata dei fattori di rischio di infezione da SARS-CoV-2 post-vaccinazione.
Modelli univariati per fragilità e ogni singola comorbilità (A) e indice di deprivazione multipla (IMD), fattori di stile di vita sano e salute, punteggio dello stile di vita (B) aggiustato per età, indice di massa corporea e sesso e stratificato per fascia di età. Le barre di errore rappresentano 95% CI. Un IMD basso significa privazione elevata e un IMD alto significa privazione bassa. La categoria di riferimento per l'IMD è un IMD intermedio (4-7).
fattori rischio post vaccinazione fig2

Figura 2. Analisi multivariata dei fattori di rischio di infezione da SARS-CoV-2 post-vaccinazione.
L'analisi multivariata è stata aggiustata per età, indice di massa corporea e sesso ed è stata stratificata per fascia di età. Le barre di errore rappresentano IC al 95%. Un indice di deprivazione multipla (IMD) basso significa privazione elevata e un IMD alto significa privazione bassa. La categoria di riferimento per l'IMD è un IMD intermedio (4–7).
fattori rischio post vaccinazione fig3
Per l'analisi del profilo della malattia, 3825 utilizzatori dell’App tra i casi 1 sono stati inclusi nei casi 3 e 906 utilizzatori dei casi 2 sono stati inclusi nei casi 4.

La vaccinazione (rispetto a nessuna vaccinazione) è stata associata a:
  • ridotte probabilità di ricovero o ad avere più di cinque sintomi nella prima settimana di malattia dopo la prima o seconda dose, e sintomi di lunga durata (≥28 giorni) dopo la seconda dose
  • quasi tutti i sintomi sono stati riportati meno frequentemente negli individui infetti vaccinati rispetto agli individui infetti non vaccinati e i partecipanti vaccinati avevano maggiori probabilità di essere completamente asintomatici, specialmente se avevano 60 anni o più.

Figura 3
. Fattori di gravità e durata della malattia nei vaccinati con infezione da SARS-CoV-2 rispetto ai non vaccinati partecipanti. I modelli univariati sono stati aggiustati per età, indice di massa corporea e sesso e stratificati per fascia di età. Le barre di errore rappresentano il 95% degli IC.
fattori rischio post vaccinazione fig4

Figura 4
. Sintomi nei partecipanti vaccinati con infezione da SARS-CoV-2 rispetto ai partecipanti non vaccinati.
I modelli univariati sono stati aggiustati per età, indice di massa corporea e sesso e stratificati per fascia di età. Le barre di errore rappresentano il 95% degli IC. Presentiamo solo i sintomi segnalati da più dell'1% degli utenti.

fattori rischio post vaccinazione fig5
Conclusioni degli autori

Per ridurre al minimo l'infezione da SARS-CoV-2, le popolazioni a rischio devono costituire un target degli sforzi per potenziare l’efficacia del vaccino e le misure di controllo delle infezioni.

I risultati dello studio potrebbero supportare la cautela circa l’allentamento del distanziamento fisico e delle altre misure di protezione personale nell'era post-vaccinazione, in particolare per agli anziani fragili e gli individui che vivono in aree più svantaggiate, anche se vaccinati. Inoltre, lo studio potrebbe avere implicazioni per future strategie, come il richiamo della vaccinazione.


Per saperne di più, leggi:

quadratino Risk factors and disease profile of post-vaccination SARS-CoV-2 infection in UK users of the COVID Symptom Study app: a prospective, community-based, nested, case-control study
Antonelli M, Penfold RS, Merino J, et al. Lancet Infect Dis. 2021 Sep 1:S1473-3099(21)00460-6. doi: 10.1016/S1473-3099(21)00460-6.

Per approfondire, consulta anche:

quadratino i nostri articoli con il tag Vaccini